規格番号について

TOPIX –規格番号の見方

  • 規格番号は、接頭語、参照番号、パートナンバー、年号等で構成される。
  • パート1は基本的な技術仕様を記述していることが多い。
  • パート2などの個別パート規格は、パート1との差分を記述しているだけのものもある。
  • 購入品の適合宣言書や認証書に記載されている規格番号と年号をよく確認する必要がある。

一般的な規格番号の見方

EN 61010-1:2006/A1:2009 を例にします。左から、

[EN]

接頭語です。欧州規格を示しています。他に、[IEC](国際規格/電気系)、[ISO](国際規格/機械系)、[DIN](ドイツ工業規格)、[BS](イギリス)、[NF](フランス)、[UNI](イタリア)等、様々です。[EN/ISO] [IEC/EN]のように表記されている規格もあります。

[61010]

規格番号(リファレンスナンバー)です。

[-1]

部分番号(パートナンバー)です。概ね、パート1には基本的な内容が記述され、パート2以降にさらに分類された製品別の内容や側面、試験方法などが記述されています。EN 61000-4-2 のように、パートをさらに細分化しているものもあります。

規格にもよりますが、特に、個別の製品について記載しているパート1以外の規格は、そのパート独自の個別の内容について、パート1に沿う形で記載されており、パート1と同じ文言でよい内容の場合は、『パート1と同じ』と書かれていたり、『パート1のこの部分を以下のように書き換える』などど、パート1との差分だけを記述している場合があります。

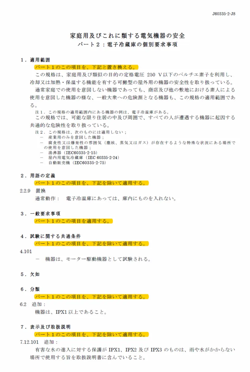
パート2規格の一例
規格によっては、このように、パート1に対する違いだけを記載しているものがあります。

パート1と他のパートとの価格差が大きいものは大抵この差分方式で記述されていることが多いようです。結局パート1が必要になります。

また、整合規格のパート構成や、整合規格の用い方にもよりますが、上述のような場合、パート2がパート1の内容を包含しており、用いた整合規格の番号を適合宣言書に記載するときは、パート2のみを記載します。併記はお勧めしません。規格の各パートが同時に改定するとは限らないことが、併記をお勧めしない理由の一つです。

[:2006]

その規格が発行された年です。

[/A1]

改定番号です。Amendment の A です。スラッシュではなく、+A1 のように表記されている場合もあります。どちらでも通用します。

[:2009]

その規格が改定された年です。

製品に組み込んでいる部品が安全認証品であって、最終製品メーカーはこれを示すために、認証書のコピーをパーツメーカー、代理店等から取り寄せ、最終製品の技術文書の付属文書とする場合があります。この認証書の日付、記載されている規格番号とその年をよく確認しておく必要があります。

2018-03-03